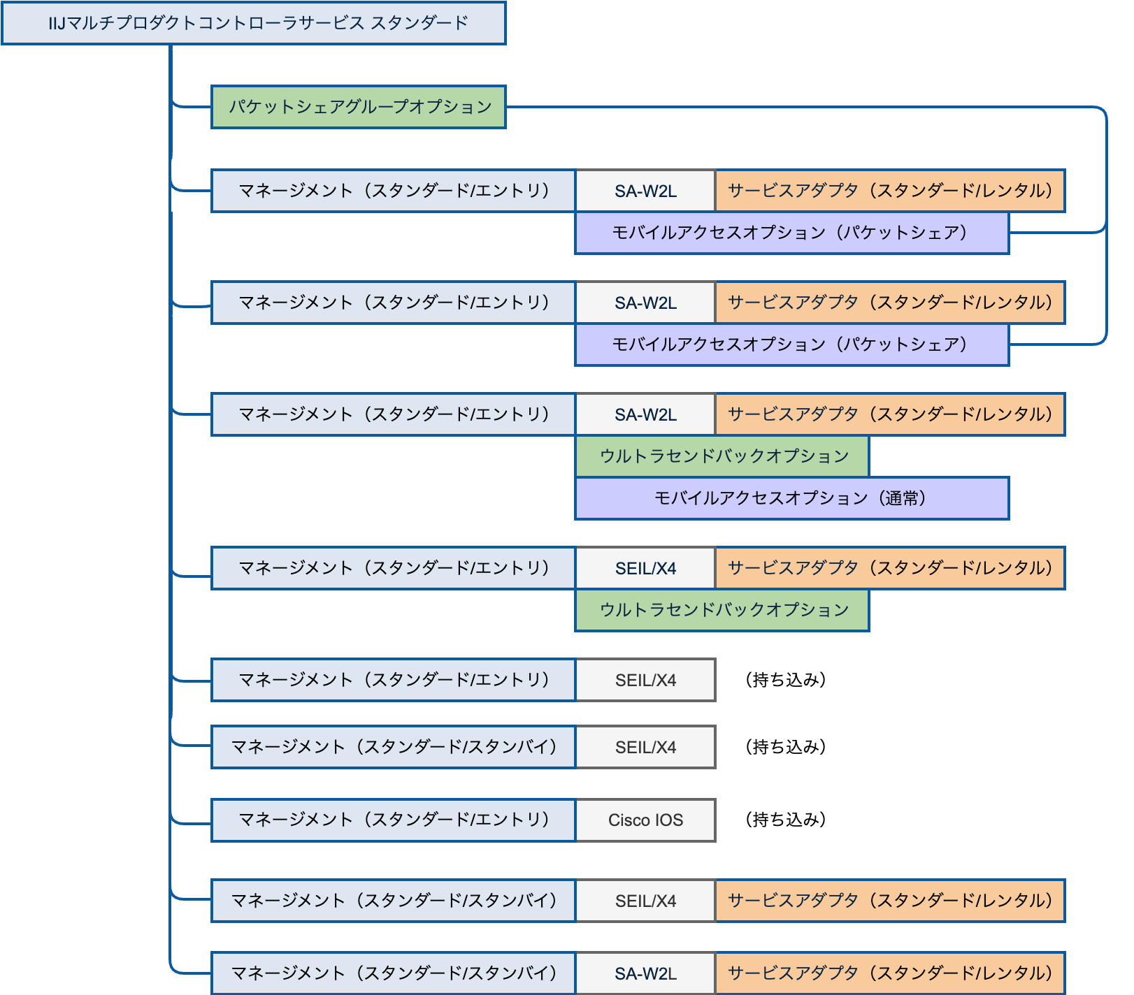
サービス品目
サービス構成イメージ

IIJマルチプロダクトコントローラサービス/マネージメント
「IIJマルチプロダクトコントローラサービス/マネージメント」は、「IIJサービスオンライン」上のコントロールパネルでサービスアダプタを一元的に設定・管理・運用するシステム機能を提供します。
また、サービスアダプタごとのコンフィグや管理情報を保管するためのデータストレージと、データを操作・閲覧するための機能を提供します。
ご契約の際は、管理対象のサービスアダプタと同数の、「エントリ」または「スタンバイ」をお申し込みいただく必要があります。
| 品目 | 用途 |
|---|---|
| エントリ | ネットワークに接続し実稼働するサービスアダプタに割り当てます。 「エントリ」のサービスアダプタは、コントロールパネル上で設定変更やリモート操作が可能です。 |
| スタンバイ | 交換用の予備機(コールドスタンバイ)として保持するサービスアダプタに割り当てます。 「スタンバイ」のサービスアダプタは、コントロールパネル上で「エントリ」との交換操作が可能です。 |
IIJマルチプロダクトコントローラサービス/サービスアダプタ
本サービスによる自動設定・リモート操作が可能なルータ機器(サービスアダプタ)をレンタル提供します。
販売代理店から購入されたサービスアダプタを持ち込む場合には、お申し込みは必要ありません。
レンタル提供可能なサービスアダプタ
| 機種 | 備考 |
|---|---|
| SEIL/X4 | |
| SEIL/x86 Ayame | |
| SEILアプライアンスシリーズ CA10 | |
| SA-W2 | |
| SA-W2L | |
| SEILアプライアンスシリーズ BPV4 | |
| SEIL/X1 | IIJ SMF sxサービスから移行した場合のみ利用可能 |
| SEIL/X2 | IIJ SMF sxサービスから移行した場合のみ利用可能 |
| SEIL/B1 | IIJ SMF sxサービスから移行した場合のみ利用可能 |
購入済みサービスアダプタの持ち込み
販売代理店等から購入済みのルータ機器(サービスアダプタ)を、本サービスによる自動設定・リモート操作の対象として持ち込むことができます。
契約のお申し込み時に、利用するサービスアダプタのシリアル番号をお知らせ頂く必要があります。
持ち込み可能なサービスアダプタ
| 機種 | 備考 |
|---|---|
| SEIL/X4 | |
| SEILアプライアンスシリーズ CA10 | |
| Cisco IOS | 別途SMF中継用のサービスアダプタが必要です |
| FortiGateシリーズ | 別途SMF中継用のサービスアダプタが必要です |
| SEILアプライアンスシリーズ BPV4 | IIJ SMF sxサービスから移行した場合のみ利用可能 |
| SEIL/X1 | IIJ SMF sxサービスから移行した場合のみ利用可能 |
| SEIL/X2 | IIJ SMF sxサービスから移行した場合のみ利用可能 |
| SEIL/B1 | IIJ SMF sxサービスから移行した場合のみ利用可能 |
| SEIL/x86 Fuji | IIJ SMF sxサービスから移行した場合のみ利用可能 |
サービスアダプタの持ち込みに関する制限
販売代理店から購入したサービスアダプタを利用する場合は、故障交換に関するサービス・サポートが制限されます。
- 持ち込みのサービスアダプタに対してはウルトラセンドバックオプションをお申込みいただけません。
- 持ち込みのサービスアダプタに対しては本サービスによる故障交換サポートを提供できません。購入元の販売代理店の保守サービスをご利用ください。
- エントリ・スタンバイ交換機能において、持ち込みのサービスアダプタとレンタルのサービスアダプタとを交換することはできません。
サービスアダプタごとの品目およびオプションの対応
各サービスアダプタは、次のサービス品目およびオプションをご利用になれます。
| 機種 | エントリ | スタンバイ | ウルトラセンドバック オプション |
モバイルアクセス オプション |
備考 |
|---|---|---|---|---|---|
| SEIL/X4 | 対応 | 対応 | 対応 | 非対応 | |
| SEILアプライアンスシリーズ CA10 | 対応 | 対応 | 対応 | 非対応 | |
| SEILアプライアンスシリーズ BPV4 | 対応 | 対応 | 対応 | 非対応 | |
| SEIL/x86 Ayame | 対応 | 非対応 | 非対応 | 非対応 | センドバック交換利用不可 |
| SA-W2 | 対応 | 対応 | 対応 | 非対応 | |
| SA-W2L | 対応 | 対応 | 対応 | 対応 | |
| SEIL/X1 | 対応 | 対応 | 対応 | 非対応 | |
| SEIL/X2 | 対応 | 対応 | 対応 | 非対応 | |
| SEIL/B1 | 対応 | 対応 | 対応 | 非対応 | |
| SEIL/x86 Fuji | 対応 | 非対応 | 非対応 | 非対応 | センドバック交換利用不可 |
| Cisco IOS | 対応 | 非対応 | 非対応 | 非対応 | センドバック交換利用不可 |
| FortiGateシリーズ | 対応 | 非対応 | 非対応 | 非対応 | センドバック交換利用不可 |
詳しくは「サービスアダプタ 」をご覧ください。
モバイルアクセスオプション
モバイルアクセスオプション
サービスアダプタ「SA-W2L」が内蔵するモバイルデータ通信機能によるデータ通信を提供するオプションサービスです。
「IIJマルチプロダクトコントローラサービス/サービスアダプタ」に付加することができ、オプションが付加されたSA-W2Lは内蔵するSIMが有効化されます。
- SA-W2L以外のサービスアダプタには本オプションを付加できません。
- SA-W2L以外のサービスアダプタでモバイルデータ通信を利用するには別途IIJモバイルサービスのお申込みが必要です。
- 「スタンバイ」のサービスアダプタには本オプションは必要ありません(付加できません)。
モバイルアクセスオプションは次の利用種別を選択できます。
| 利用種別 | ネットワークタイプ | 通信帯域の制限 | 最大通信速度 | 月間通信量の制限 | 特徴 |
|---|---|---|---|---|---|
| 通常 | 動的IPアドレス | 5Mbps | 上り下り共に5Mbps | 無制限 | 広帯域のデータ通信を必要としない場合に通信量の制限を受けずに利用できます。 |
| 固定IPアドレス | |||||
| バックアップ用 | 動的IPアドレス | 5Mbps | 上り下り共に5Mbps | 無制限 | 広帯域のデータ通信を必要としない場合に通信量の制限を受けずに利用できます。 ※他にインターネット接続回線を持ち、定常時は当回線にトラフィックが発生しない構成の場合にご契約いただけます。 |
| 固定IPアドレス | |||||
| 10GBプラン | 動的IPアドレス | 無制限 | 下り150Mbps/上り50Mbps | 10GB/月 | サービスアダプタごとに広帯域のデータ通信を利用できます。 |
| 固定IPアドレス | |||||
| 30GBプラン | 動的IPアドレス | 無制限 | 下り150Mbps/上り50Mbps | 30GB/月 | |
| 固定IPアドレス | |||||
| 50GBプラン | 動的IPアドレス | 無制限 | 下り150Mbps/上り50Mbps | 50GB/月 | |
| 固定IPアドレス | |||||
| パケットシェアプラン | 動的IPアドレス | 無制限 | 下り150Mbps/上り50Mbps | パケットシェアグループオプションの契約数量に依存 | 広帯域のデータ通信量を複数のサービスアダプタで共有することができます。 ※パケットシェアグループオプションの契約が必要です。 |
| 固定IPアドレス |
- 月間通信量が制限される品目において通信量が上限に達した場合は、同月末まで通信帯域が低速に制限されます。
- 通信帯域の制限値によらず、ベストエフォート型の通信サービスとなります。
- 月間通信量は翌月に繰り越されません。
- 月間通信量の追加購入(同月内の即時追加)はできません。
- 利用種別の契約変更は翌月1日に適用されます。但し、「通常」と「バックアップ用」同士は月内途中の変更が可能です。
- 月間通信量が上限に達した場合通信速度が最大256kbpsに制限されます。
- 3G通信時は下り最大:14.4Mbps、上り最大:5.76Mbpsです。
- 「ネットワークタイプ:固定IPアドレス」は、IIJ SMF sxサービスから移行した場合のみ利用可能です。
パケットシェアグループオプション
サービスアダプタにパケットシェアプランを付加する場合はパケットシェアグループオプションの契約が必要です。
本オプションは、IIJマルチプロダクトコントローラサービス1契約につき1グループのみご契約いただけます。
パケットシェアプランを付加されたすべてのサービスアダプタの月間通信量は、本オプションの契約量を共有します。
月間通信量は50GB/月を基準として必要数量をご契約いただけます。
| 月間通信量契約単位 | 1GB/月 |
|---|---|
| 最低契約量 | 50GB/月 |
オプションの変更
モバイルアクセスオプションおよびパケットシェアグループオプションは、お申込みによって契約・解約、および契約内容の変更ができます。
オプションの契約・解約
モバイルアクセスオプションおよびパケットシェアグループオプションは、本サービスの利用開始時に同時にお申込みいただけるほか、ご利用開始後のお申込みにより追加契約できます。また、不要となった場合はオプションのみを解約できます。
利用種別・月間通信量の変更
モバイルアクセスオプションの利用種別および、パケットシェアグループオプションの月間通信量は、お申込みにより変更できます。
詳しくは「モバイルアクセスオプション 」をご覧ください。
ウルトラセンドバックオプション
ウルトラセンドバックオプションは、サービスアダプタ故障時にIIJが指定するサービスドライバー(宅配ドライバー)が駆け付け、サービスアダプタの機器交換を実施するオプションサービスです。
本オプションは、「IIJマルチプロダクトコントローラサービス/サービスアダプタ」に付加することができ、オプションが付加されたサービスアダプタ、および、あらかじめご申告いただいた機器設置場所に対して駆けつけ交換サービスを提供します。
本オプションの契約が無いサービスアダプタの故障時は、宅配によるセンドバック交換サービスを標準的に提供します。
詳しくは「ウルトラセンドバックオプション 」をご覧ください。
関連サービス
| サービス名 | サービスの概要 |
|---|---|
| 管理用PPPoEアカウントサービス | サービスホストとの管理用通信のみが可能なPPPoEアカウントを提供します。インターネットアクセスを目的としない閉域網を主回線とする場合に、サービスホストとの通信を確保することができます |
| IIJ Fiber Access/Fサービス | NTT東西のフレッツ光回線に対応するインターネット接続用のPPPoEアカウントを提供します |
| IIJ回線マネージメント/Fサービス | NTT東西のフレッツ光回線の手配および開通後の保守窓口を提供します |
| IIJモバイルサービス | USB接続型のモバイルデータ通信端末によるインターネット接続サービスを提供します |
| インターネット接続サービス | 帯域保証型のインターネット接続専用回線を提供します |