コラボサービスアダプタ
IIJマルチプロダクトコントローラサービス/マネージメントでは、SMF機能を搭載しないルータ製品も、SMF中継機能を持つサービスアダプタを経由して管理できます。本サービスではこれらの機器をコラボサービスアダプタと呼びます。
コラボサービスアダプタとして管理できる機種は、以下のとおりです。詳しくは、「品目」をご覧ください。
| 弊社サービスの品目名 | メーカ | 動作確認機器 | 補足 |
|---|---|---|---|
| Cisco IOS | Cisco Systems, Inc. |
|
Cisco IOS搭載の機器のみ |
| FortiGateシリーズ | Fortinet, Inc. |
|
- |
| Yamaha RTX | ヤマハ株式会社 |
|
- |
| Yamaha SWX | ヤマハ株式会社 |
|
- |
ここでは、コラボサービスアダプタの管理及び通信要件について説明します。SMF対応サービスアダプタについて詳しくは、「SMF対応サービスアダプタ」をご覧ください。
管理の仕組み
コラボサービスアダプタは、サービスホストからの管理通信を中継するSMF中継サービスアダプタを通して管理します。

SMF中継機能対応サービスアダプタ
コラボサービスアダプタを管理するには、SMF中継機能に対応したサービスアダプタが必要です。SMF中継機能に対応した機種は、以下のとおりです。
| 機種 | ファームウェアバージョン |
|---|---|
| SEIL/X4 | 3.40以降 |
| SEIL/x86 Ayame | 3.40以降 |
| SEILアプライアンスシリーズ CA10 | 3.40以降 |
| SA-W2 | 5.50以降 |
| SA-W2L | 5.50以降 |
SMF中継機能の通信要件
SMF中継機能を利用してコラボサービスアダプタを管理するには、SMF中継サービスアダプタと管理対象のコラボサービスアダプタの間のネットワークが、以下のプロトコルで通信できる必要があります。
| 品目名 | SMF中継サービスアダプタ間で必要なプロトコル | ポート番号 | ポート番号変更の可否 |
|---|---|---|---|
| Cisco IOS | SSH |
22/TCP | 可 |
| SNMP | 161/UDP |
不可 |
|
| FortiGateシリーズ | SSH |
22/TCP | 可 |
HTTPまたはHTTPS |
80/TCPまたは443/TCP | 可 | |
| Yamaha RTX | SSH |
22/TCP | 可 |
SNMP |
161/UDP | 不可 | |
TFTP |
69/UDP | 不可 | |
| Yamaha SWX | SSH |
22/TCP | 可 |
SNMP |
161/UDP | 不可 | |
TFTP |
69/UDP | 不可 |
SMF中継設定の登録
コラボサービスアダプタのご契約後に、サービスの「コントロールパネル」でSMF中継設定を登録してください。
設定が必要なパラメータは、以下のとおりです。
各項目は、コラボサービスアダプタに設定されているパラメータを元に指定します。
Cisco IOS
| パラメータ | 内容 |
|---|---|
| SSH接続先IPアドレス | SSH接続できるIPv4アドレスまたはIPv6アドレスです |
| SSH接続先ポート番号 | 22でない場合は、設定が必要です |
| SSHユーザ | 遠隔管理用のSSHユーザです |
| SSHパスワード | SSHユーザのパスワードです |
| SNMP Community | SNMPエージェントのコミュニティ名です |
| 権限昇格コマンド | 未指定時は「enable」になります |
| 権限昇格パスワード | 権限昇格コマンドの実行時に必要なパスワードです |
FortiGateシリーズ
| パラメータ | 内容 |
|---|---|
| SSH接続先IPアドレス | SSH接続できるIPv4アドレスまたはIPv6アドレスです |
| SSH接続先ポート番号 | 22でない場合は、設定が必要です |
| SSHユーザ | 遠隔管理用のSSHユーザです |
| SSHパスワード | SSHユーザのパスワードです |
| APIプロトコル | httpまたはhttpsです |
| API接続先ポート番号 | 80(http)または443(https)でない場合は、設定が必要です |
Yamaha RTX
| パラメータ | 備考 |
|---|---|
| SSH接続先IPアドレス | SSH接続できるIPv4アドレスまたはIPv6アドレスです |
| SSH接続先ポート番号 | 22でない場合は、設定が必要です |
| SSHユーザ | 遠隔管理用のSSHユーザです |
| SSHパスワード | SSHユーザのパスワードです |
| SNMP Community | SNMPエージェントのコミュニティ名です |
| 権限昇格コマンド | 未指定時は「administrator」になります |
| 権限昇格パスワード | 権限昇格コマンドの実行時に必要なパスワードです |
Yamaha SWX
| パラメータ | 備考 |
|---|---|
| SSH接続先IPアドレス | SSH接続できるIPv4アドレスまたはIPv6アドレスです |
| SSH接続先ポート番号 | 22でない場合は、設定が必要です |
| SSHユーザ | 遠隔管理用のSSHユーザです |
| SSHパスワード | SSHユーザのパスワードです |
| SNMP Community | SNMPエージェントのコミュニティ名です |
| 権限昇格コマンド | 未指定時は「enable」になります |
| 権限昇格パスワード | 権限昇格コマンドの実行時に必要なパスワードです |
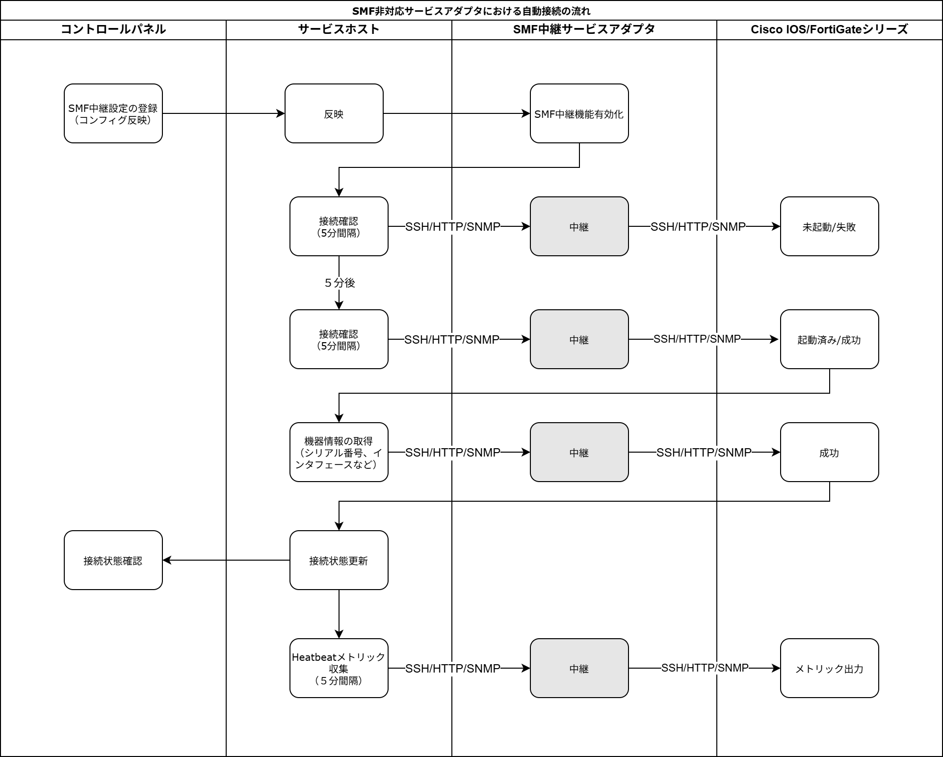
自動接続及び自動設定
コラボサービスアダプタに対する自動接続及び自動設定の動作について説明します。
共通
自動接続
コラボサービスアダプタへの接続性が確保されてから、サービスホストに接続されるまでの流れを示します。

自動設定
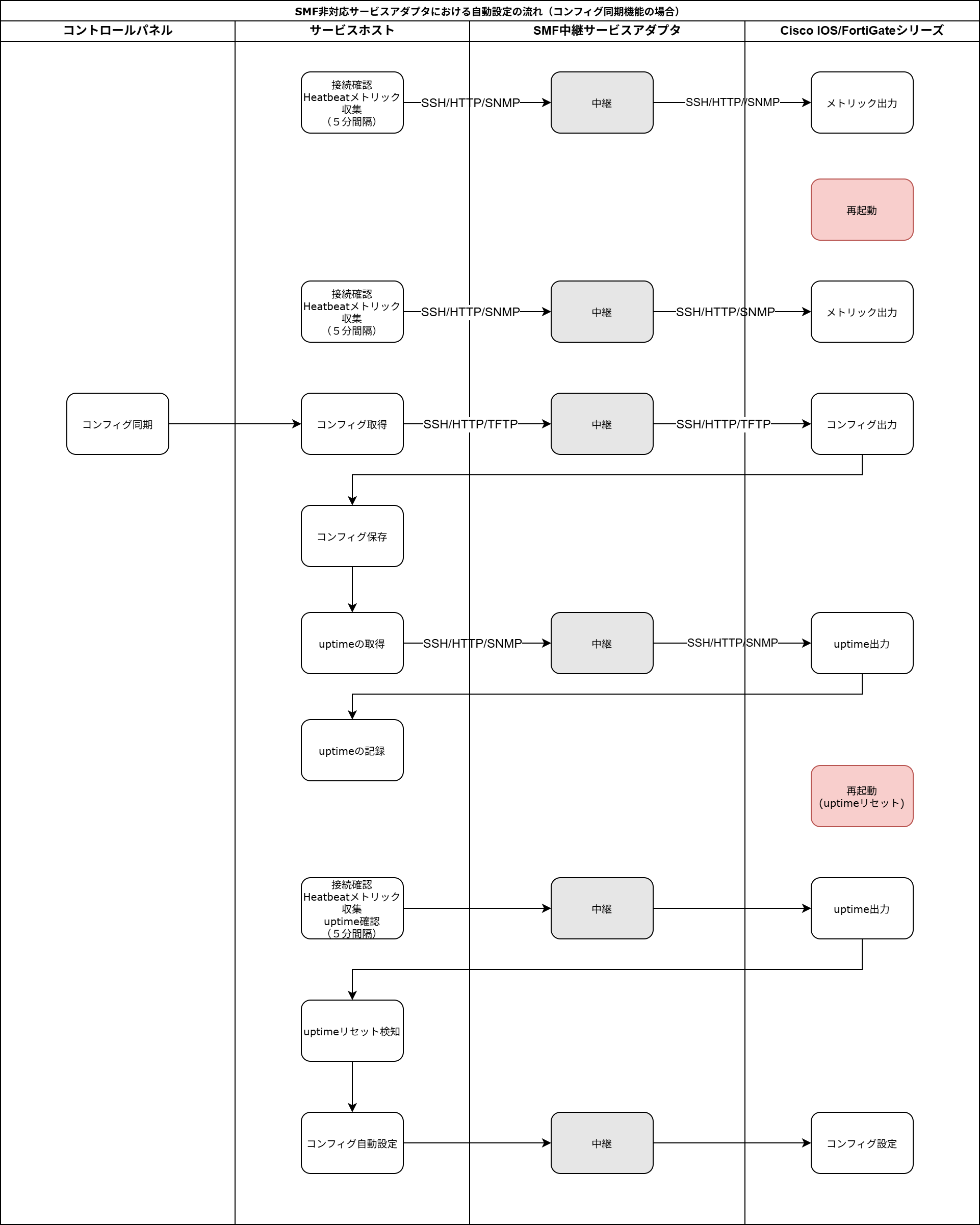
コラボサービスアダプタは、初回の接続時に自動設定を行いません。これは対象機器で動作中の設定を保護するためです。
「コントロールパネル」で「コンフィグの同期」または「コンフィグの即時反映」を一度でも実行すると、以降はサービスアダプタの再起動時に自動設定を行います。

Cisco IOS
コンフィグ反映処理の流れ
Cisco IOSにおけるコンフィグ反映処理の流れは、以下のとおりです。
- SSHを使用し、対象のターミナルを取得します。
- 特権コマンドを使用し、特権モードに移行します。
- 「configure terminal revert timer 60」を実行し、コンフィグモードへ変更します。
- サービスホストに保存された設定をターミナル上で順に実行します。
実行中に接続が失われるなどの理由で、60秒以内に完了しない場合は、コンフィグがロールバックされます。
コンフィグ反映処理の注意点
- revert timer機能が存在しない機種の場合は、代わりに「configure」でコンフィグモードへ変更します。接続性が失われた場合は、ロールバックが行われません。
- サービスホスト上のコンフィグに記載されていない設定は、上書きされません。現在の動作コンフィグがそのまま適用されます。
- コンフィグ反映処理では「copy running-config startup-config」など、startup-configへの反映処理は行われません。
- startup-configを初期のキッティングコンフィグにしておくことで、コラボサービスアダプタ本体にコンフィグを残さない運用が可能です。
コマンド実行(push操作)
ステータス参照コマンド及び運用管理コマンドの実行は、すべて特権モードで実行されます。
FortiGateシリーズ
コンフィグ反映処理の流れ
FortiGateシリーズにおけるコンフィグ反映処理の流れは、以下のとおりです。
- API経由で、現在のバックアップコンフィグを標準設定値を含めてすべて取得します
- サービスホスト上に保存されたコンフィグと、取得したバックアップコンフィグをマージします。
- マージ後のコンフィグをバックアップコンフィグとして登録し、機器を再起動します。
この再起動では、コンフィグの自動反映は行われません。
コンフィグ反映処理の注意点
- SMF中継サービスアダプタとの接続性が失われる設定を投入すると、自動的に復帰できません。接続性が失われた場合は、コンソールなどで再度キッティングコンフィグを投入してください。
- コンフィグのマージは、ブロック単位で行われます。
- バックアップコンフィグに存在しないブロックは、末尾に追加されます。
コマンド実行(push操作)
FortiGateシリーズにおけるステータス参照コマンド及び運用管理コマンドの実行は、すべてSSHを利用して実行されます。
Yamaha RTX
コンフィグ反映処理の流れ
Yamaha RTXにおけるコンフィグ反映処理の流れは、以下のとおりです。
SSHを使用し、対象のターミナルを取得します。
- 特権コマンドを使用し、特権モードに移行します。
ロールバックタイマ(rollback timer)を120秒に設定します。
サービスホストに保存された設定をTFTPで送信します。
- この時設定の先頭で「clear configuration」を指定します。
- 一定時間待機後、「confirm」コマンドを実行します
コンフィグ反映処理の注意点
- コンフィグ反映処理では、先頭に自動的に「clear configuration」が追記されます。サービスホスト上のコンフィグには反映するすべてのコマンドを設定してください。
- コンフィグの反映処理では「設定内容の保存」は自動的に実行されません。
コマンド実行(push操作)
ステータス参照コマンド及び運用管理コマンドの実行は、すべて特権モードで実行されます。
Yamaha SWX
コンフィグ反映処理の流れ
Yamaha SWXにおけるコンフィグ反映処理の流れは、以下のとおりです。
- TFTP経由でサービスホスト上のコンフィグを送信します。
- 送信したコンフィグを保存し、再起動します。
コンフィグ反映処理の注意点
- コンフィグの反映操作は再起動を伴います。
- SMF中継サービスアダプタとの接続性が失われる設定を投入すると、自動的に復帰できません。接続性が失われた場合は、コンソールなどで再度キッティングコンフィグを投入してください。
コマンド実行(push操作)
ステータス参照コマンド及び運用管理コマンドの実行は、すべて特権モードで実行されます。
HeartBeatの送信
コラボサービスアダプタでは、SNMPまたはHTTPを利用して稼働統計情報を取得し、5分間隔でサービスホストに記録します。
取得されるメトリック及び取得方法は、以下のとおりです。
Cisco IOS
Cisco IOSでは、SNMPv2cを利用して稼働統計情報を取得します。
| 項目 | 取得するMIB | 用途 |
|---|---|---|
| CPU使用率 | 1.3.6.1.4.1.9.9.109.1.1.1.1.8 | |
| メモリ使用量 |
|
|
| インタフェース一覧 |
|
|
| トラフィックカウンター(Byte) |
|
|
| トラフィックカウンター(Packets) |
|
FortiGateシリーズ
FortiGateシリーズでは、APIを利用して稼働統計情報を取得します。
| 項目 | APIのパス | API情報 |
|---|---|---|
| CPU使用率 | /api/v2/monito/system/performance/status | 機器パフォーマンス情報を取得します |
| CPI詳細使用率 | ||
| メモリ使用量 | ||
| インタフェース一覧 | /api/v2/monitor/system/interface/kernel-interfaces | システムが認識したインターフェース情報を取得します |
| トラフィックカウンター(Byte) | /api/v2/monitor/system/interface | インターフェイス情報を取得します |
| トラフィックカウンター(Packets) |
Yamaha RTX
| 項目 | 取得するMIB | 用途 |
|---|---|---|
| CPU使用率 |
|
|
| メモリ使用量 |
|
|
| インタフェース一覧 |
|
|
| トラフィックカウンター(Byte) |
|
|
| トラフィックカウンター(Packets) |
|
Yamaha SWX
| 項目 | 取得するMIB | 用途 |
|---|---|---|
| CPU使用率 |
|
|
| メモリ使用量 |
|
|
| インタフェース一覧 |
|
|
| トラフィックカウンター(Byte) |
|
|
| トラフィックカウンター(Packets) |
|
コラボサービスアダプタの機能差異について
SMF対応サービスアダプタ(SEILシリーズ及びSAシリーズ)と、コラボサービスアダプタ(Cisco IOS及びFortiGateシリーズなど)の、本サービス上の機能差異は以下のとおりです。
コンフィグ管理
初期状態では、コンフィグを自動反映しません。
- 一度でも画面から即時反映・スケジュール反映、またはコンフィグ同期機能を利用すると、それ以降はコラボサービスアダプタのuptimeリセットを検知してコンフィグを自動反映します。
ステータス参照画面関連
- モデル-シリアル番号は、接続成功時にコラボサービスアダプタから取得した値が自動的に設定されます。コラボサービスアダプタを接続していない場合は、「未割り当て」と表示されます。利用開始後に接続する機器が変化した場合は、再接続時にモデル-シリアル番号が新しい機器の情報で上書きされます。
- コラボサービスアダプタで稼働中のコンフィグをサービス側に取り込むために、コンフィグ同期機能を利用できます。既に稼働中の機器を管理する場合や、ターミナルなどで設定を更新した場合に利用してください。
- トラフィック量グラフ及びトラフィック数グラフが、レートではなくカウンタの増加量のグラフになります。
監視通知機能について
「監視イベントの設定」は利用できません。
- コラボサービスアダプタが属する監視グループでイベントを設定した場合は、該当サービスアダプタで無視されます。
- 接続状況監視については、SMF対応サービスアダプタと同様に利用できます。